Solutions
By Feature
Online Whiteboard
Scrum Tool
Mind Mapping
Process Mapping
Smart Goals Setting
Technical Diagram Maker
ER Diagram Maker
UML Diagram Maker
Business Model Canvas
Customer Journey Map
Architecture Diagram Maker
Organizational Chart Maker
By Use Case
Brainstorming
Team Collaboration
Research and Analysis
Meeting and Workshop
Product Planning
Boardmix AI
AI Whiteboard
AI Presentation
AI Flowchart
AI Mind Map
Get 90% OFF
Resources
Blog
Templates
Help Center
Online Whiteboard
Online Flowchart
Online Mind Map
AI Tools & Software
Diagram Creaters
Project Management
Download
Pricing
Business
Affiliate Program
Contact Sales
Log in
Sign up free
Home
>
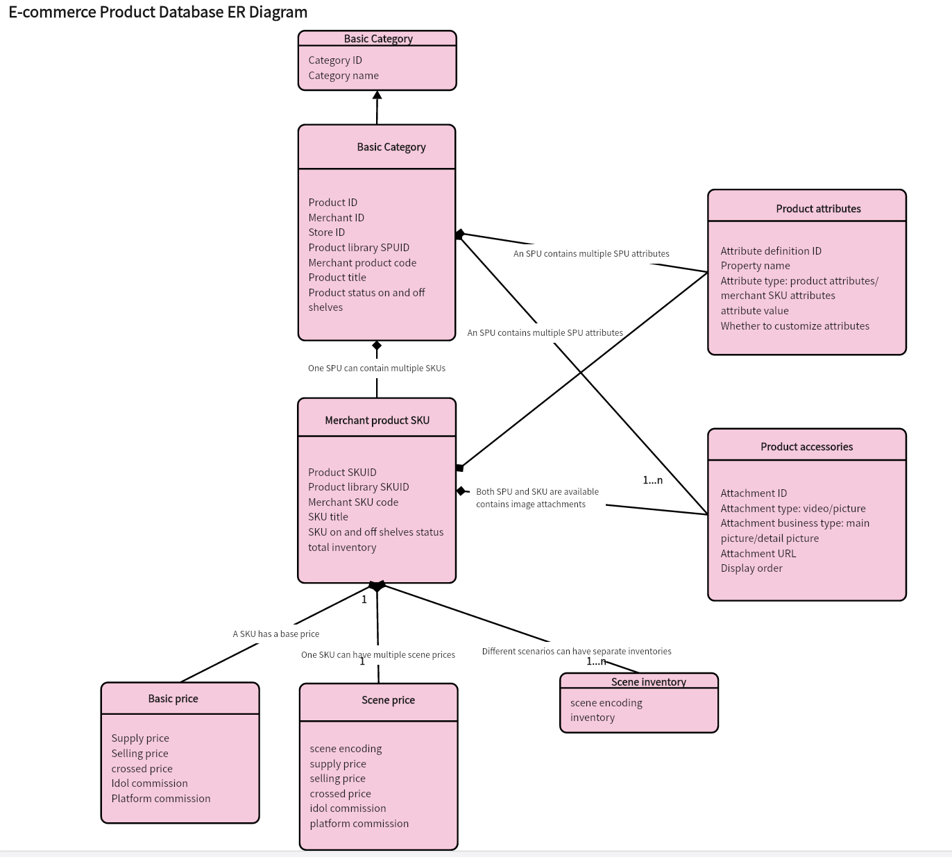
Hospital Outpatient Management System ER Diagram
Hospital Outpatient Management System ER Diagram
19
11
2024.06.24
0
0
Use this template