Programming Flowchart
75642023.09.09
0
2
Use this template
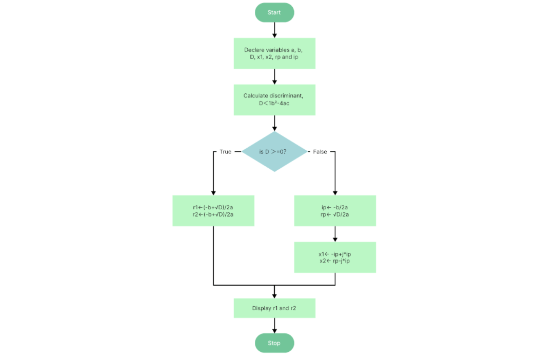
Flowcharts are valuable in programming as they simplify intricate systems and help communicate program logic to others. However, creating flowcharts for complex programs can be challenging. Here is an example of a programming flowchart designed to find all the roots of a quadratic equation.
You might also like
boardmix
use now
boardmix
use now
boardmix
use now
boardmix
use now