Customer Payment Processing Flowchart
39252023.09.09
0
2
 Use this template
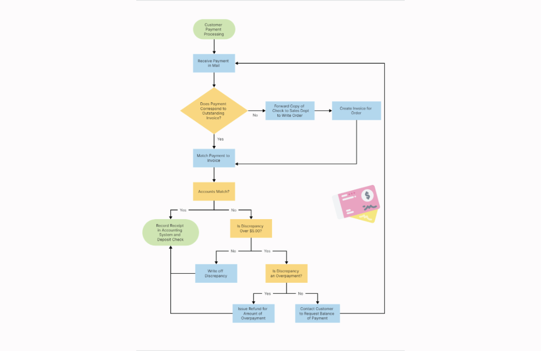
The customer payment processing flowchart maps out the steps involved in the cash receipts process, ensuring incoming payments are processed correctly and efficiently. It is essential for maintaining a healthy cash flow and sustaining the business.
You might also like
boardmix
use now
boardmix
use now
boardmix
use now
boardmix
use now