The Logic Tree Analysis has become an essential tool for individuals and organizations to cut through the noise and pinpoint core issues. It structures complex problems into clear, manageable frameworks, dramatically boosting decision-making efficiency and communication clarity. Whether for shaping business strategies or tackling daily tasks, the Logic Tree Analysis proves to be an indispensable asset.

What Is Logic Tree Analysis?
Logic Tree Analysis is a structured thinking method that breaks down complex problems into manageable layers. It adopts a tree-like structure to systematically deconstruct an issue, from the macro to the micro level, from the overarching theme to granular details, gradually splitting it into actionable components. This approach clearly visualizes the logical relationships between different elements. Its core philosophy moves from the main question, to sub-questions, and down to specific factors, continuously refining each branch until they are concrete enough to be implemented and require no further breakdown.
Visually, a standard logic tree model typically uses a central trunk as the core theme. From there, it extends into first-level branch subtopics, which are then detailed into second and third-level nodes, ultimately forming a clear, well-organized framework diagram. Its key advantages include:
- Clear Structure: Transforms complex issues into a visual framework, making the overall logic and details immediately apparent.
- Comprehensive Coverage: Branches are designed following the MECE principle (Mutually Exclusive, Collectively Exhaustive) to prevent missing critical factors.
- Efficient Communication: The graphical format is easily understood by teams, reducing communication barriers.
- High Traceability: Every conclusion can be traced back to its preceding logic, facilitating review and improvement.
- Precise Decision-Making: Enables comparison between branches and conditional analysis, helping to identify optimal solutions.
The Three Principles of a Logic Tree Model
A logic tree model is a structured method for analysis and communication, widely used in strategic analysis, problem decomposition, and planning. At its core, it breaks down complex issues layer by layer into clear sub-questions or components using a tree-like structure. The construction of a logic tree typically follows three foundational principles:
MECE Principle (Mutually Exclusive, Collectively Exhaustive)
Each branch must be mutually exclusive (non-overlapping) and collectively exhaustive (covering all possibilities).
This ensures that the logic tree leaves no critical factors out while avoiding redundant analysis.
Example: The reasons for market share growth can be broken down into "market size expansion" and "increase in market share." These two categories are mutually exclusive and together cover all scenarios.
Progressive Decomposition (From Broad to Granular)
Decompose the problem step-by-step from macro to micro, where each layer fully explains the layer above it.
Avoid skipping directly to overly detailed levels to maintain logical flow and a clear hierarchy.
Example: When analyzing "decline in company profits," first break it down into "revenue" and "costs," then further into subcategories like "sales volume," "pricing," "fixed costs," and "variable costs."
Homogeneity Principle (Consistent Classification Logic)
Elements at the same level of the tree must follow the same classification standard or logical perspective.
This ensures comparability across branches at each level and prevents mixing different dimensions.
Example: When analyzing "customer segments," you can categorize them by "age group" or by "region," but you should not mix both criteria within the same branch level.

Three Major Types of Logic Tree Models
A logic tree is not a one-size-fits-all structure. Different analytical goals and scenarios call for different types of models. Here are the three most common ones:
Issue Tree
This model is ideal for comprehensively deconstructing problems, making it perfect for strategic planning and project breakdown. It starts from a central question and decomposes it into smaller, analyzable, and actionable sub-questions, following a "broad-to-specific" logic.
Typical Use Cases: Business strategy development, market analysis, project design, etc.
Example: Increase Sales Revenue ā Raise Average Order Value / Boost Customer Traffic / Improve Customer Retention Rate
Each branch can be further refined, e.g., Raise Average Order Value ā Optimize Product Bundles / Launch a Premium Line
Hypothesis Tree
This model operates by proposing and testing hypotheses, making it highly effective for market research, business analysis, and root cause investigation. It starts with multiple possible explanations (hypotheses) and systematically tests each against data and facts to identify the true cause or optimal path.
Typical Use Cases: Data-driven analysis, troubleshooting, scientific research, strategy validation, etc.
Example: Hypothesis 1: Price is too high ā Gather and analyze data ā Hypothesis 2: Competition intensified ā Gather and analyze data
If a hypothesis is supported, dive deeper into that branch. If it's disproven, rule it out and move to the next candidate hypothesis.
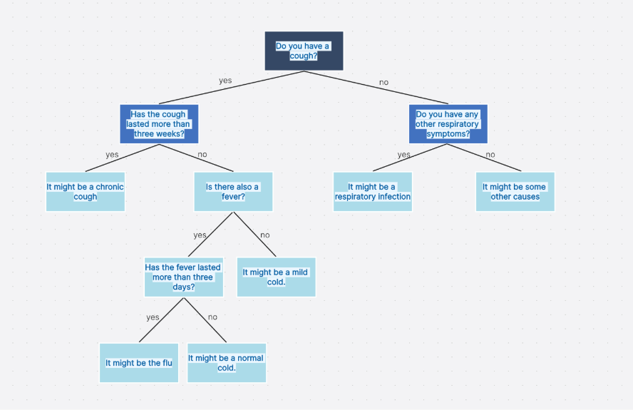
Decision Tree (Yes/No Tree)
This model guides decision-making through a series of conditional yes/no questions. Each node represents a choice point that leads down different branches based on the answer, eventually arriving at a final outcome or recommendation.
Typical Use Cases: Process design, option selection, risk assessment, customer segmentation or screening, etc.
Example: Presence of cough? ā Yes ā Has it lasted more than 3 weeks? ā No ā Any other respiratory symptoms?

Key Applications of Logic Tree Analysis
Logic Tree Analysis is far more than a theoretical frameworkāit's an immensely practical tool for both professional and personal problem-solving. Its versatility shines across a wide range of scenarios, including:
Strategic Analysis
When formulating business strategy, leaders must analyze multiple dimensions such as the market, competition, customers, and internal capabilities. A logic tree helps systematically break down these complex factors, enabling managers to identify the true strategic levers and prioritize key initiatives clearly and coherently.
Market Analysis
During market research or marketing planning, a logic tree provides a structured way to segment the target marketāfor example, by customer demographics, geographic regions, or usage scenarios. This ensures no potential opportunity is overlooked and supports data-driven decision-making.
Problem Diagnosis
Faced with a complex challenge, individuals and teams can use a logic tree to drill down layer by layer, uncovering the root cause rather than just symptoms. Take declining profits, for instance: it can be logically broken down into revenue decline and cost increase, each of which can be further dissected into actionable contributing factors.
Learning & Communication
Students can organize their thoughts for papers or presentations using a logic tree, ensuring a logical flow of arguments. In the workplace, professionals can apply the same approach to structure reports, presentations, or proposals, making their communication clearer, more persuasive, and easier to follow.

How to Build a Logic Tree?
Crafting an effective logic tree hinges on clarity of thought and structural rigor. Using a tool like Boardmix can make this process more efficient and intuitive. Hereās a step-by-step guide:
Define the Core Topic
Start by identifying the ātrunkā of your treeāthe central question or objective youāre analyzing. Keep it specific and focused; overly broad topics can lead to messy, hard-to-converge branches.
Build Your Logic Tree in Boardmix
Open Boardmix and search for ready-to-use ālogic treeā templatesāno need to start from scratch.
Alternatively, create a blank board, switch to diagram mode, and use drag-and-drop nodes with auto-connection features to quickly arrange your structure. The infinite canvas allows you to expand branches freely, keeping even complex hierarchies clear and organized.
Break Down Layers & Add Details
Extend first-level branches from the core topic, then drill down into second- and third-level nodes.
At the end nodes, enrich your tree with data, facts, examples, or actionable steps to ensure your analysis is grounded and practical.
Refine and Visualize
Use color coding to distinguish between different branch categories, making the structure easy to grasp at a glance.
Add icons or tags to nodes to enhance visual appeal and readability.
Collaborate and Share
Invite team members to edit and comment in real time, refining the logic tree together.
Once complete, export it effortlessly as an image, PDF, or PowerPoint file for seamless sharing and presentation.
Conclusion
Logic Tree Analysis not only helps establish a clear thinking framework but also significantly boosts efficiency in problem analysis and decision-making. Whether applied to corporate strategy, market exploration, or personal learning and communication, the logic tree serves as a powerful cognitive tool. Mastering this method will enable you to think more systematically and communicate with greater clarity, logic, and professionalism.